MEDIACIONES1AM1

jueves, 10 de junio de 2010

RECEPCIÓN Y APROPIACIÓN DE LA NUEVA ESCUELA EN COLOMBIA

Publicado por MEDIACIONES1AM1 en 15:53 No hay comentarios:

LA CAPACIDAD DE SER SUJETO

Publicado por MEDIACIONES1AM1 en 15:52 No hay comentarios:

miércoles, 9 de junio de 2010

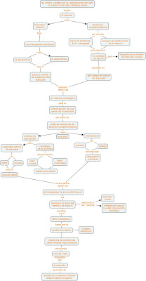
MARIO NARODOWSKI

CAPÍTULO 1


CAPÍTULO 2



Publicado por MEDIACIONES1AM1 en 10:43 No hay comentarios:

JUAN VICENTE ORTIZ

CAPÍTULO 1

CAPÍTULO 2



CAPÍTULO 3



CAPÍTULO 4



CAPÍTULO 5





Publicado por MEDIACIONES1AM1 en 9:25 No hay comentarios:
Entradas más recientes Entradas antiguas Inicio
Suscribirse a: Comentarios (Atom)

Seguidores

Datos personales

MEDIACIONES1AM1
Ver todo mi perfil

Archivo del blog

  • ▼  2010 (20)
    • ▼  junio (4)
      • RECEPCIÓN Y APROPIACIÓN DE LA NUEVA ESCUELA EN COL...
      • LA CAPACIDAD DE SER SUJETO
      • MARIO NARODOWSKI
      • JUAN VICENTE ORTIZ
    • ►  mayo (4)
    • ►  abril (4)
    • ►  marzo (2)
    • ►  febrero (6)
Tema Filigrana. Con la tecnología de Blogger.